Research

Publications

Overview

Jump to: Knowledge Acquisition | Knowledge Organization | Knowledge Translation & Mobilization

My research focuses on understanding how students acquire, organize, and use conceptual knowledge, with the goal of improving instruction in undergraduate STEM education. In particular, I examine how declarative learning (explicit rules and concepts) and procedural learning (learning through practice and experience) jointly contribute to understanding, and how instructional strategies can leverage both forms of learning rather than relying on one alone. Using behavioral methods and computational analyses of learners’ knowledge structures, I study how different instructional approaches influence students’ mental representations, with the aim of helping students develop coherent, transferable understanding.

Knowledge Acquisition: Learning Processes and their Interactions

What are the mechanisms that result in new knowledge and skills? (How) do they interact?

Knowledge Acquisition Publications
  • Kalra, P.B. Types of knowledge and instructional choices: The importance of procedural memory for learning concepts. Target journal: Journal of Applied Research in Memory & Cognition Preprint available
  • Kalra, P.B. , Batterink, L.J., Minda, J.P, & Joanisse, M.F. (preprint coming soon!) Procedural and declarative category knowledge are integrated by a semantic control network: an fMRI-RSA study. Target journal: Cerebral Cortex
  • Kalra, P.B., Batterink, L.J., & Minda, J.P. (2025) Procedural and declarative knowledge simultaneously contribute to category response selection. Psychological Research 89:146
  • Kalra, P.B. (2025) Asking the right questions: interrogating the logic and assumptions of paradigms used to investigate interactions between procedural and declarative memory in category learning. In Berryhill, M.E. & Richmond, L.L. (Eds.) Synthesizing Memory: Integrating Across Fields and Levels of Scale [Special Issue]. Frontiers in Human Neuroscience
  • Kalra, P.B., Batterink, L.J., & Minda, J.P. (2024) Procedural and declarative category learning simultaneously contribute to downstream processes. Proceedings of the Annual Meeting of the Cognitive Science Society (45)
  • Minda, J.P, Roark, C.L., Cruz, A., & Kalra, P.B. (2024) Theories and systems of categorization and category learning. Nature Reviews Psychology
  • Kalra, P.B, Gabrieli, J.D.E., Finn, A.S. (2019) Evidence of stable individual differences in implicit learning. Cognition 190:199-211
  • Finn, A.S*., Kalra, P*., (*co-first authors) Goetz, C., Leonard, J.A., Sheridan, M.A., Gabrieli, J.D.E. (2016) Developmental dissociation between the maturation of procedural memory and declarative memory. Journal of Experimental Child Psychology 142:212-240

Knowledge Organization

Relational concepts are key to understanding in STEM. Decades of research on entity concept and category learning have given us models of how concepts are learned and represented--but how well do these models work for relational concepts?

Knowledge organization publications
  • Kalra, P.B, Petcovic, H.L., & Minda, J.P. Similarity ratings reveal expert-novice differences in knowledge organization. Cognitive Science Proceedings paper submission. Preprint available
  • Kalra, P. B., & Richland, L. E. (2022). Relational Reasoning: A Foundation for Higher Cognition Based on Abstraction. Mind, Brain, and Education, 16(2), 149-152.
  • This is the introduction article to a special issue on Relational Reasoning in Mind, Brain and Education that I co-edited with Lindsey Richland.
  • Kalra, P.B. Perceptual Similarity Affects Relational Judgements. Poster at Cognitive Science Society Annual Meeting 2022
  • Kalra, P.B., Lazaroff, E., & Matthews, P.G. Variation in surface features improves recognition of common magnitude relations. Poster presented at Cognitive Science Conference 2020
  • Kalra, P. B., Hubbard, E. M., & Matthews, P. G. (2020) Taking the Relational Structure of Fractions Seriously: Relational Reasoning Predicts Fraction Knowledge in Elementary School Children. Contemporary Educational Psychology 62: 101896
  • Online talks for Analogical Minds :
  • 1. Relational reasoning in curricular knowledge components
  • 2. Vector-space models of relational concepts

Knowledge Translation and Mobilization

Translational work and creating infrastructure for knowledge translation and exchange are critical if we want research and practice to inform each other.

Publications on this topic:
  • Kalra, P.B. and Minda, J.P. A Cognitive Psychology Perspective on Example Selection for STEM Concepts. Presentation at CIRCLE (Center for Research on Cognition, Learning, and Education) Conference, April 2022, Washington University in St. Louis.
  • Kalra, P.B. Using Relational Complexity to Guide Instructional Strategy Choices. Related preprint and invited talk (Analogical Minds seminar series, June 2020).
  • Kalra, P.B. Exploiting the structure of academic content to advance basic research. Presentation at SRCD Symposium, March 2019
  • Kalra P. and O’Keefe, J.K. (2011) Communication in mind, brain, and education: Making disciplinary differences explicit. Mind, Brain and Education 5(4): 163-171

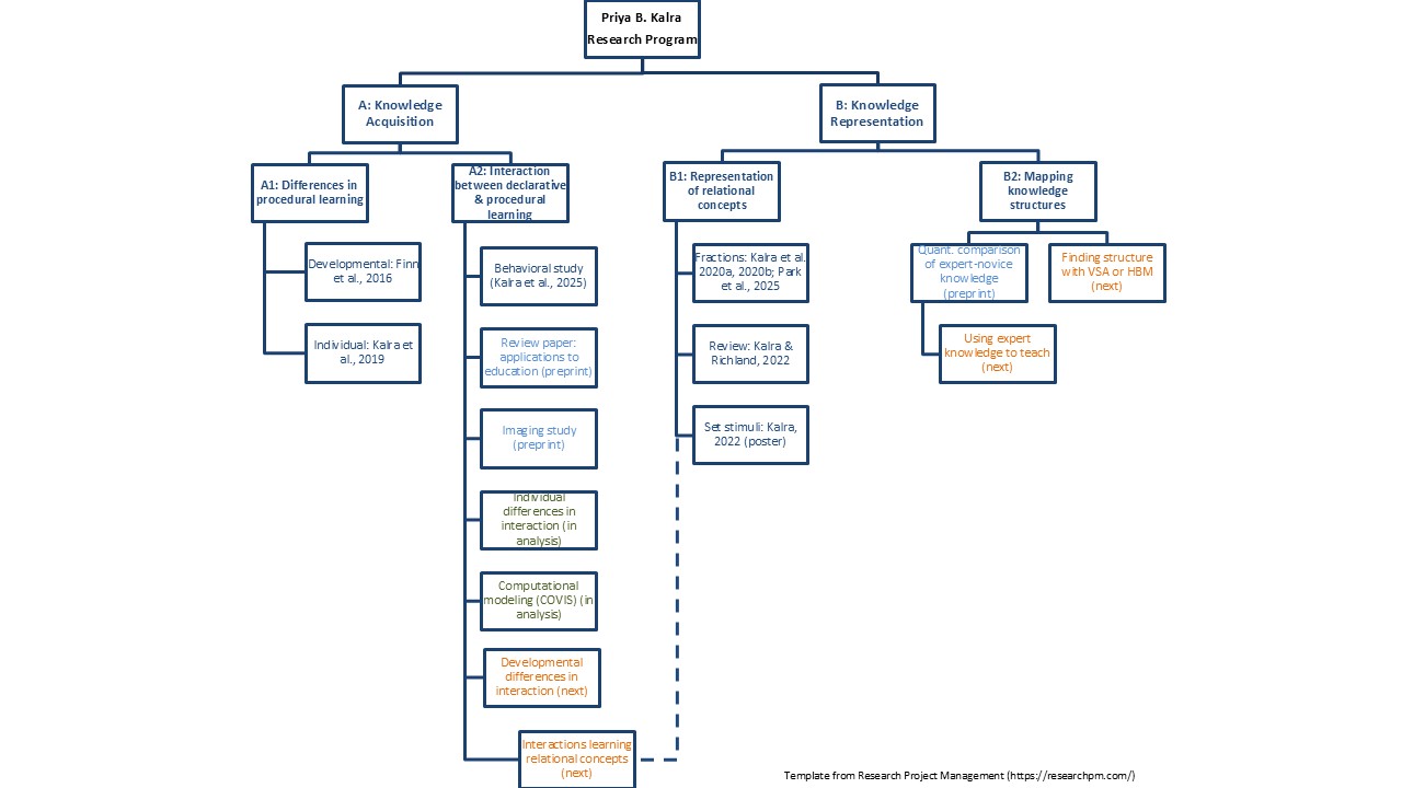
Here is a schematic diagram showing how the different research themes and projects are related: